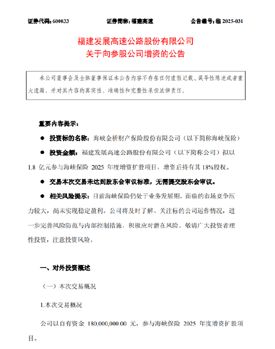
11月27日金融一线消息,福建发展高速公路股份有限公司11月26日发布公告称,拟以1.8亿元参与海峡保险2025年度增资扩股项目,增资后持有其18%股权。
ETF一季度战况“冰火两重天”:全市场ETF规模整体出现明显缩水
美联储、鲍威尔,突发!降息,重大变数!
水木湛清华,桃李映晨曦|沐曦股份向清华大学捐赠仪式举行
全球燃机市场呈持续增长态势 概念股走势强劲
“撞”上春假的清明:今日游客达峰值,周杰伦演唱会拉动酒店房价大涨6倍
印度承认购买伊朗石油 否认有付款问题
拼多多创始人黄峥去向成谜?段永平:听说去读博士了 研究生命科学
张雪和凯越机车创始人握手言和:互相祝福拿冠军
发表评论
2025-11-27 18:59:42回复
2025-11-27 19:20:19回复