Sierra Space 周四宣布,完成5.5 亿美元 C 轮融资,公司估值达到80 亿美元。在地缘紧张局势升温、商业航天基础设施投资热情高涨的背景下,投资者对国家安全相关资产的兴趣持续上升。 手握政府合同、具备成熟...
-
发布了文章 2026-03-06
地缘局势下投资者加码国防与航天科技,Sierra Space估值达80亿美元
-
发布了文章 2026-03-06
电动化上半场完美收官:比亚迪发布第二代刀片电池及闪充技术
2026年3月5日,比亚迪在深圳大运中心体育馆召开“闪充中国 改变世界”发布会。正式发布:第二代刀片电池及闪充技术,创造全球量产最快充电速度新纪录,从10%到70%,只用5分钟就能充好;从10%到97%,只用9分钟就能充饱;...
-
发布了文章 2026-03-05
申万宏源(06806):“26申证D3”、“26申证D4”3月4日起在深交所上市
智通财经APP讯,申万宏源(06806 发布公告,公司所属子公司申万宏源证券有限公司2026年面向专业投资者公开发行短期公司债券(第二期 发行工作于2026年2月26日结束。本期债券发行规模人民币11亿元,其中品种一发行规模...
-
发布了文章 2026-03-05
比亚迪全新腾势 Z9GT 发布:纯电续航 1036 公里全球第一,26.98 万元起
IT之家 3 月 5 日消息,在今晚的比亚迪二代刀片电池暨闪充技术发布会上,比亚迪发布了全新腾势 Z9GT,售价 26.98 万元起。新车搭载第二代刀片电池,提供纯电版和插混版,纯电版 CLTC 纯电续航里程 1036 公里...
-
发布了文章 2026-03-05
澳门金管局:2026年1月澳门广义货币供应?持续上升 流通货币及活期存款分别上升2.8%及5.2%
智通财经APP获悉,澳门金融管理局3月3日发布的统计显示,2026年1月的澳门广义货币供应?持续上升。与此同时,居民存款及贷款均环比增加。流通货币及活期存款分别上升2.8%及5.2%,M1因而环比增加4.5%。居民存款环比上...
-
发布了文章 2026-03-05
Meta 与芯片商合作,计划开发定制芯片以训练其人工智能模型
IT之家 3 月 5 日消息,据彭博社报道,Meta 首席财务官表示,该公司近期已与顶尖芯片制造商达成重大合作协议,但仍对自研定制芯片抱有雄心,其中包括开发可用于训练未来人工智能模型的处理器。...
-
发布了文章 2026-03-05
*ST花王:截至本公告披露日(不含本次),公司及子公司对外担保总额为3876万元
快讯摘要 *ST花王:截至本公告披露日(不含本次),公司及子公司对外担保总额为3876万元 每经AI快讯,*ST花王(SH603007,...
-
发布了文章 2026-03-05
银河证券解读2026年政府工作报告:锚定A股市场投资主线
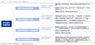
炒股就看金麒麟分析师研报,权威,专业,及时,全面,助您挖掘潜力主题机会! 来源:中国银河策略 核心观点 2026年政府工作报告新在何处?一是锚定“十五五”开局;二是改革创新地位突出;三是坚持民生导向;四是更加...
-
发布了文章 2026-03-05
邦达亚洲:美元回落油价坚挺 美元加元小幅收跌
3月5日,美国人力资源与薪酬巨头ADP周三公布的数据显示,2月美国私营部门新增就业岗位6.3万个,为去年11月以来最高水平。这一结果高于市场预期的5万个岗位。不过,1月数据被大幅下修,从2.2万下修至1.1万。就业增长的来源...
-
发布了文章 2026-03-05
连亏数年,高管拟集体套现,中文在线递表港交所 AI赋能+短剧风口能否助其顺利闯关?
每经记者|曾子建 每经编辑|张益铭 2026年2月27日,深耕数字文娱领域逾25年的中文在线正式向香港联交所递表,开启港股IPO(首次公开募股)闯关之路。 这家从2000年走来的行业老兵,见证了中国...
-
发布了文章 2026-03-05
昆明经济技术开发区宣明废旧物资回收经营部(个体工商户)成立 注册资本10万人民币
天眼查App显示,近日,昆明经济技术开发区宣明废旧物资回收经营部(个体工商户)成立,法定代表人为杜宣明,注册资本10万人民币,经营范围为许可项目:再生资源回收(除生产性废旧金属)。(依法须经批准的项目,经相关部门批准后方可开...
-
发布了文章 2026-03-05
沈丹阳:今年的经济增长目标积极务实
快讯摘要 沈丹阳:今年的经济增长目标积极务实人民财讯3月5日电,3月5日,《政府工作报告》起草组负责人、国务院研究室主任沈丹阳在国新...
-
发布了文章 2026-03-05
清远市翔途建材有限公司成立 注册资本200万人民币
天眼查App显示,近日,清远市翔途建材有限公司成立,注册资本200万人民币,经营范围为一般项目:建筑材料销售;土石方工程施工;建筑用石加工;金属矿石销售;机械设备销售;普通机械设备安装服务;非金属矿及制品销售;非金属矿物材料...
-
发布了文章 2026-03-05
青岛植语工艺品有限公司成立 注册资本1万人民币
天眼查App显示,近日,青岛植语工艺品有限公司成立,法定代表人为周志秀,注册资本1万人民币,经营范围为一般项目:美发饰品销售;工艺美术品及礼仪用品销售(象牙及其制品除外);办公服务;软件外包服务;社会经济咨询服务;塑料制品销...
-
发布了文章 2026-03-05
临沂泽博机械设备有限公司成立 注册资本20万人民币
天眼查App显示,近日,临沂泽博机械设备有限公司成立,法定代表人为张念娟,注册资本20万人民币,经营范围为一般项目:通用设备制造(不含特种设备制造);金属制品销售;电气设备销售;通用设备修理;发电机及发电机组销售;新能源原动...
-
发布了文章 2026-03-05
科技金融服务体系加速完善
炒股就看金麒麟分析师研报,权威,专业,及时,全面,助您挖掘潜力主题机会! 本报两会报道组 冷翠华 杨 洁 昌校宇 周尚伃 建设社会主义现代化强国,关键在科技自立自强。金融作为实体经济的血脉,如何进一步创新科技金融...
-
发布了文章 2026-03-05
无锡市三盛电动车科技有限公司成立 注册资本100万人民币
天眼查App显示,近日,无锡市三盛电动车科技有限公司成立,法定代表人为姜波,注册资本100万人民币,经营范围为一般项目:技术服务、技术开发、技术咨询、技术交流、技术转让、技术推广;电子专用材料研发;非公路休闲车及零配件制造;...
-
发布了文章 2026-03-05
苹果发布入门级笔记本电脑MacBook Neo 起售价599美元
苹果公司发布售价599美元的MacBook Neo,这是该公司迄今为止进军低端笔记本市场力度最大的一次尝试,旨在与Windows PC和Chromebook争夺预算有限的消费者。 这款产品较苹果以往推出的任何新一代笔...
-
发布了文章 2026-03-05
隆化盈达再生资源回收有限公司成立 注册资本200万人民币
天眼查App显示,近日,隆化盈达再生资源回收有限公司成立,法定代表人为李彦杨,注册资本200万人民币,经营范围为一般项目:再生资源回收(除生产性废旧金属);再生资源销售;生产性废旧金属回收;建筑材料销售;五金产品零售(除依法...
-
发布了文章 2026-03-05
上海鼓和包装材料有限公司成立 注册资本30万人民币
天眼查App显示,近日,上海鼓和包装材料有限公司成立,法定代表人为彭郑珠,注册资本30万人民币,经营范围为一般项目:包装材料及制品销售;技术服务、技术开发、技术咨询、技术交流、技术转让、技术推广;纸制品制造;塑料制品制造;箱...













